东莞观音山景区2000亩林木惨遭毁坏,谁之过?
2025-11-08 12:55 来源:未知
作者:周箐
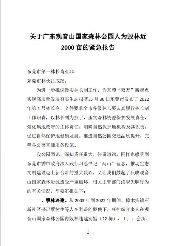
图片说明:群山环抱、云雾缭绕的广东观音山国家森林公园。 金秋十月,是丰收的季节,也是浪漫的时节。在这个美好的季节里,广东观音山国家森林公园(下称东莞观音山景区)的第五届姻缘文化节吸引了众多的游客前来打卡,活动精彩纷呈,大放异彩,为人们带来了...

图片说明:群山环抱、云雾缭绕的广东观音山国家森林公园。
金秋十月,是丰收的季节,也是浪漫的时节。在这个美好的季节里,广东观音山国家森林公园(下称东莞观音山景区)的第五届姻缘文化节吸引了众多的游客前来打卡,活动精彩纷呈,大放异彩,为人们带来了一场浪漫唯美的视觉盛宴。
东莞观音山景区为国家4A级旅游风景区,位于东莞市樟木头镇境内,地处珠江三角洲东南部,东莞市东部,樟木头镇中心边缘,距镇中心1.5公里,距离东莞市区、深圳市区大约40公里。观音山景区作为国家级森林公园,森林覆盖率达92%以上,林内有一千多种植物,至少有七种国家一、二、三级保护的濒危植物,其中有国家一级保护的金茶花,有恐龙时代的物种苏铁蕨、白桂木、野生山茶花、野生龙眼等,如今已成为广东的绿色生态屏障和生态旅游示范之地。
据了解,原本郁郁葱葱、生机勃勃的森林,如今却面临着 2000 亩林木惨遭毁坏的惨状。景区内多处违建豪华别墅及豪华坟墓处在观音山风景区保护范围内。据多家权威主流媒体报道,景区内的违建别墅和违建坟墓,以及毁林近年来非法扩建,面积已达2000亩的规模。
东莞观音山景区作为一个重要的生态区域,其林木资源不仅具有极高的生态价值,更是当地自然景观的重要组成部分。然而,如今这些林木却遭到了无情的破坏,那么,这背后究竟隐藏着怎样的故事?
1999年11月,经樟木头镇石新村村委会(现为石新居委会)多次邀请,现任广东观音山国家森林公园董事长黄淦波先生接手,并签订了50年的承包合同,开始建设观音山。2000年12月,东莞市政府批准成立观音山森林公园。2005年12月,观音山经国家林业局批准正式命名为“广东观音山国家森林公园”。2009年12月28日,广东观音山国家森林公园荣获国家4A级景区称号。
“从2000年开始,直到2023年,观音山景区内的违建别墅、豪华坟墓,以及毁林建厂房等现象一直在持续非法扩建,毁林违建面积等达2000亩。”观音山景区的管理人员表示,多年来,景区一直向市政府及市林业局举报,但均未有一丝一毫的处理。2014年观音山景区委托沧州科技事务司法鉴定中心对景区内现有林木的总面积进行鉴定,确定公园范围内至少存在荔枝林13块,共计1085.91亩。
管理人员表示,被破坏的林地区域主要集中在: 仙泉水库周边、后山普渡溪周边、门楼后方至水库坝边两侧山边坡地、水厂(房)后面林地,笔架山西麓、会展中心至樟木头三正半山酒店之间边坡林地、公园 02 岗往上会展中心至西门边坡林地,以及慈云阁至动物园靠官仓方向边坡林地(属观音山景区承包的林地范围)。另外,还有西气东输天然气管道施工埋道通道区域、5组高压线塔路径区域等集中连片区。
图片说明:观音山景区内的大量住宅设施和各类工厂。
图片说明:观音山景区内的豪华别墅“颐雅山房”。
图片说明:“名门”别墅,强行砍伐约1000平方米森林,并扩大使用面积约1500平方米,又建起了一幢别墅,共两栋别墅。
图片说明:观音山景区内违规建设的“豪华坟墓”。
图片说明:沧州科技事务司法鉴定中心勘查观音山景区内违法私砍森林私建坟地示意图。
图片说明:村民大面积砍伐荔枝林,枯死的树木与周边形成巨大反差。
“按照国家相关森林法律规定,东莞市自然资源局、东莞市林业局负有对毁林违法行为进行依法查处的法定职责。”观音山景区的一位老员工表示,每次我们景区发现乱砍滥伐、违建现象后,都及时向东莞市自然资源局、东莞市林业局、樟木头林业站、樟木头农林水务局等进行反映,相关主管部门过来也只是走走过场,再无后续。比如,在2019年观音山景区以书面形式向东莞市自然资源局、东莞市林业局及有关部门反映情况,但都没有得到正面回应和处理。
2019 年 7 月,东莞市林业局作出《关于报案处理情况的答复》(东林函【2019】454 号),称现场没有发现砍伐树木情况,属地社区已对该地块进行了植树复绿。同样,2019年 6 月 27 日,东莞市公安局森林分局答复关于北京市炜衡律师事务所出具的报案材料函的调查情况说明称,2019 年 5 月 27 日,由樟木头石新社区张贴通告一周(无法找到当事人),同年 6 月 19 日,由石新社区组织人员对该山头被开垦的林地进行植树复绿工作。
图片说明:近几年,东莞市林业局经过调查之后给观音山景区的回复。
图片说明:大连鸿泰海洋资源资产价格评估有限公司出具的评估报告书。
据观音山景区管理人介绍,2023年8月份,观音山景区委托大连鸿泰海洋资源资产价格评估有限公司对公园的毁林情况进行了评估,报告结论显示,观音山范围内部分被砍伐林木面积1122.7亩,毁算上“三项工程”(西气东输、南方电网、从莞高速)以及其他的违建毁林,面积远超过2000亩。
观音山景区的工作人员表示,除了向国家权威机构进行投诉外,观音山景区还就东莞市营商环境问题限制景区正常发展向国务院下设的投诉平台进行反映,景区还向地方检察机关提起了监督申请,目前并没有得到有效的回复。
图片说明:观音山景区关于近2000亩原始次生林遭巨大毁林破坏的投诉举报。
图片说明:3月26日,观音山景区向东莞市人民检察院提起《监督申请书》。
从景区管理方的角度来看,他们对2000亩毁林这起事件感到无比痛心和愤慨。材料显示,自 2003 年以来,景区就不断发现有各种破坏林木的行为发生。一些当地社区的人员,在利益的驱使下,纵容甚至参与了毁林违建别墅、工厂、会所、农家院等行为。这些违建不仅侵占了林地,在建设过程中也对周边林木造成了巨大的伤害。此外,还有村民大面积砍伐荔枝林进行嫁接、毁林建坟、租地建养鸡(鸭)厂等行为,这些都对景区的生态环境造成了严重的破坏。景区管理方多次向相关部门反映这些问题,但却往往得不到有效的回应和解决,这让他们感到非常的无奈和失望。
根据《东莞观音山森林公园联合开发合同书》第四条联合开发项目中第二条的约定:门楼以内包括飞云山、笔架山、仙宫岭、观音山等在内的山林和原始次生林,即门楼以内的土地都属观音山开发权内。对于毁林建豪华坟墓,殡葬管理条例明确规定,禁止在耕地、林地、城市公园、风景名胜区和文物保护区等地建造坟墓。观音山景区内这些未经审批,大面积毁林建设的豪华墓地,明显违反了森林法、环境保护法等相关规定,给生态环境带来恶劣的影响。
按照《国家森林法》的规定,在国家森林公园建造别墅,违反森林公园管理办法和土地管理法。无论是1987年还是1999年土地管理法都明确规定,农村居民建住宅,应当使用原有的宅基地和村内空闲地。这就意味着,即使村民要建房也必须是在预留的建筑用地上,“比如村里的空地可以建造房子,但不能在景区内毁林建房,不能变更林地用途”。观音山景区一名管理人员气愤地说,真是无法无天,破坏国家宝贵的森林资源。
2023年8月,针对毁坏草原林木及森林公园林木的违法行为,最高人民法院发布了《最高人民法院关于审理破坏森林资源刑事案件适用法律若干问题的解释》(以下简称《解释》),《解释》对破坏森林资源犯罪的定罪量刑标准和有关法律适用问题作了全面、系统的规定:根据刑法第三百四十四条规定,犯危害国家重点保护植物罪的,处三年以下有期徒刑、拘役或者管制,并处罚金;情节严重的,处三年以上七年以下有期徒刑,并处罚金,并明确盗伐林木罪有三档法定刑,最高可以判处十五年有期徒刑。
“观音山景区内的毁林,可谓触目惊心,其中豪华别墅所占用的宅基地并不是原有的宅基地,也不是村内空闲地,不是可用于兴建住房的普通山地,而是林地。他们不仅没有取得林业部门的同意,而且实际用地面积明显与其1997年所领取的土地使用证用地面积不相符。”代理观音山景区法律事务的北京市炜衡律师事务所任律师说。
《森林公园管理办法》第十条规定:森林公园的设施和景点建设,必须按照总体规划设计进行。在珍贵景物、重要景点和核心景区,除必要的保护和附属设施外,不得建设宾馆、招待所、疗养院和其他工程设施。第十一条规定,禁止在森林公园毁林开垦和毁林采石、采砂、采土以及其他毁林行为。
根据2010年12月国务院办公厅印发的《全国主体功能区规划》第九章的规定,国家森林公园“自动进入国家禁止开发区域名录”,严禁不符合主体功能定位的各类开发活动,引导人口逐步有序转移。“除必要的保护设施和附属设施外,禁止从事与资源保护无关的任何生产建设活动”“不得随意占用、征用和转让林地”。
针对观音山景区存在的上述2000亩毁林问题,国务院发展研究中心相关人员表示,原有的一些政策规定,应根据上述法律法规,以及中共中央办公厅、国务院办公厅2019年6月印发的《关于建立以国家公园为主体的自然保护地体系的指导意见》的要求进行调整,要坚守生态红线。不符合规划的,要坚予以清理,切实维护中央改革文件和法律法规的严肃性。
对此,法学界的专家也纷纷发表了自己的观点。他们指出,按照《关于建立以国家公园为主体的自然保护地体系的指导意见》的规定,国家公园属于自然保护地和生态红线,是我国自然生态系统中最重要、自然景观最独特、自然遗产最精华、生物多样性最富集的部分,应强化地方政府和管理机构的主体责任,由其行使自然保护地管理职责,严格执法监督。对于执法监督不力的,地方党委和政府应对责任单位和责任人开展问责。
那么,究竟谁应该为2000亩毁林事件负责呢?是景区管理方的监管不力?是当地政府部门的不作为?还是那些为了一己私利而肆意破坏林木的人?东莞市林业局作为国家林业局和省林业局的下属官方机构,作为东莞市政府重要组成部分,作为森林公园的官方行政机构,负有监管缺失滥用权力的重大责任。
我们期待着东莞市政府能给了一个完美的答案,东莞市政府作为生态保护的第一责任人应主动担负起自身的责任,给社会大众一个明确的答复,给观音山景区一个明确的答复。
观音山景区被毁林 2000 亩事件,这不仅仅是一个地方的生态问题,更是一个关乎我们整个社会和未来的严峻挑战。生态环境的破坏不仅会影响到我们当下的生活质量,还会对子孙后代的生存和发展造成深远的影响。我们不能再对这种破坏行为视而不见,不能再让我们的生态环境继续恶化下去。
面对观音山景区2000亩毁林的惨状,东莞市政府应该认真反思在生态环境保护方面存在的问题和不足,严肃认真进行追责处理。希望东莞市政府能切实加强对相关法律法规的宣传和贯彻,提高大众的法律意识和环保意识,早日妥善解决观音山景区毁林难题,加强对生态环境的修复和保护,让受损的生态环境尽快得到恢复和改善。
免责声明:
新华在线未标有《新华在线》的LOGO、水印的文字、图片、音频视频等稿件均为转载稿。如转载稿涉及版权等问题,请与我们联系。转载稿件仅为传递更多信息之目的,不代表本网观点,亦不代表本网站赞同其观点或证实其内容的真实性。